很多考生在准备保山学院专升本的考试的时候,2023年昆明文理学院专升本招生简章现在为大家整理,请同学们一起看看具体内容。

一、学校名称:昆明文理学院
二、学校(国际)代码:13625
三、办学层次:本科
四、办学形式:全日制
五、办学性质:独立设置的民办普通本科高校
六、校址
(一)龙泉校区:云南省昆明市龙泉路岗头村627号
邮编:650222
(二)杨林校区:云南省昆明市嵩明职教新城文海路1号
邮编:651701
七、学校概况
昆明文理学院系独立设置的本科层次民办普通高等学校,前身是云南师范大学文理学院;2021年2月,经教育部批准转设为昆明文理学院。设有两个校区,龙泉校区位于昆明市区内,杨林校区坐落在昆明市嵩明职教新城,总占地700亩,现代化教学、生活设施设备一应俱全。
八、毕业证发放
毕业成绩合格者颁发教育部统一印制、网上电子注册、国家承认学历的昆明文理学院全日制普通本科专升本毕业证书;符合学士学位授予条件者,按照国家有关规定由昆明文理学院颁发学士学位证书。
九、录取原则
(一)严格按照云南省专升本招生政策的有关规定执行。
(二)免试批次。根据《云南省2023年普通高等学校专升本免试招生工作办法》及云南省招生考试院的有关规定录取。
(三)专项批次、普通批次遵照“分数优先、遵循志愿”原则,达到或超过云南省招生考试院划定的相应科类录取控制线的考生,按照投档成绩从高到低排队录取。
(四)艺术、体育类考生:文化、专业考试成绩分别达到相应科类最低控制分数线的情况下,按照专业考试成绩从高到低排队录取。
(五)如果投档成绩相同,艺术、体育类考生,专业成绩相同时,按公共课1、公共课2排位;其它类别考生总分相同时,按专业课、公共课1、公共课2排位。排位相同则按同分数考生处理。
(六)录取不受性别、外语语种限制。学院开设有7个语种,具备科学完整的外语教学体系和开放多元的课程设置,为学生提供“语言+专业”、“专业+语言”、国内外联合培养等多种成才路径。学生入校后,可选择英语、法语、泰语、日语、朝鲜语、西班牙语、阿拉伯语等语种修习大学外语课程。
(七)学校原则上认可并执行国家和云南招生主管部门有关加分或降分投档的政策规定。
(八)考生体检要求按教育部、卫生部和中国残联联合颁布的《普通高等学校招生体检工作指导意见》及有关补充规定执行。
(九)考生须取得全日制专科毕业证书,应届毕业生须在专科毕业当年8月31日前取得专科毕业证书,否则将取消录取资格。新生入学时,学院将按普通高校学生管理有关规定进行资格复查。资格复查未通过的考生由招生院校取消其录取资格,并及时上报省教育厅。
(十)学生升学后在校期间的待遇、毕业和就业与普通高校秋季招生录取的学生相同。
十、招生专业、招生计划、学费及住宿收费标准
(一)学院在云南省的专升本招生专业、招生计划以云南省招生考试院公布的为准,专业介绍可通过学院网址查询(http://zs.caskm.cn/)。
昆明文理学院2023年专升本招生专业表 | ||||||
学院 | 招生专业名称 | 专业类别代码 | 专业类别名称 | 学费标准(元/学年) | 学制(年) | 分校区名称 |
外国语学院 | 英语 | 01 | 英语 | 21000 | 2 | 杨林校区 |
泰语 | 11 | 泰语 | 21000 | 2 | 杨林校区 | |
人文学院 | 汉语言文学 | 02 | 汉语言文学 | 21000 | 2 | 杨林校区 |
工商管理 学院 | 物流管理 | 04 | 经济管理 | 21000 | 2 | 杨林校区 |
旅游管理 | 03 | 旅游管理 | 21000 | 2 | 杨林校区 | |
人力资源管理 | 04 | 经济管理 | 21000 | 2 | 杨林校区 | |
经济学院 | 审计学 | 04 | 经济管理 | 21000 | 2 | 杨林校区 |
国际经济与贸易 | 04 | 经济管理 | 21000 | 2 | 杨林校区 | |
互联网金融 | 04 | 经济管理 | 21000 | 2 | 杨林校区 | |
经济统计学 | 04 | 经济管理 | 21000 | 2 | 杨林校区 | |
信息工程 学院 | 计算机科学与技术 | 61 | 计算机 | 21000 | 2 | 杨林校区 |
智能科学与技术 | 61 | 计算机 | 21000 | 2 | 杨林校区 | |
城市学院 | 城乡规划 | 71 | 土木工程 | 21000 | 2 | 杨林校区 |
风景园林 | 71 | 土木工程 | 21000 | 2 | 杨林校区 | |
环境设计 | 42 | 艺术设计 | 28000 | 2 | 杨林校区 | |
艺术传媒 学院 | 播音与主持艺术 | 47 | 广播电视编导 | 28000 | 2 | 杨林校区 |
广播电视编导 | 47 | 广播电视编导 | 28000 | 2 | 杨林校区 | |
视觉传达设计 | 42 | 艺术设计 | 28000 | 2 | 杨林校区 | |
学前教育 | 09 | 学前教育 | 21000 | 2 | 杨林校区 | |
音乐学 | 43 | 音乐学 | 28000 | 2 | 杨林校区 | |
体育学院 | 体育教育 | 51 | 体育 | 21000 | 2 | 杨林校区 |
(三)住宿费:六人间800元/年。
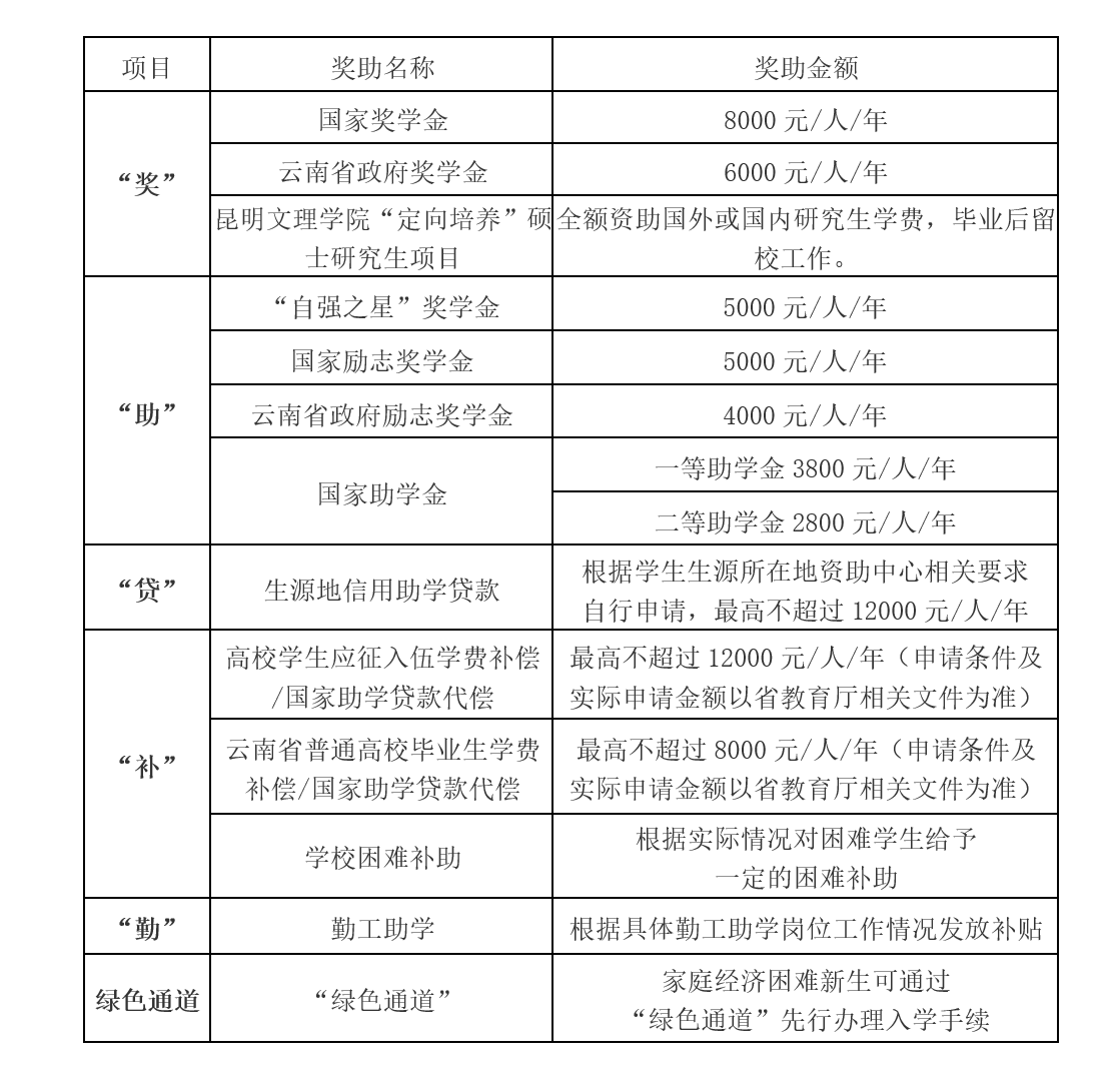
十一、奖助政策

十二、招生咨询联系方式
龙泉校区:云南省昆明市龙泉路岗头村627号 邮编:650222
杨林校区:云南省昆明市嵩明职教新城文海路1号 邮编:651701
网址:http://www.caskm.cn
E-Mail:kmwlzb@163.com
本章程若与国家法律、法规或上级有关政策相悖时,以国家法律、法规或上级有关政策为准。若发布虚假或误差性信息,学院愿承担相关责任。
以上是“2023年昆明文理学院专升本招生简章公布”的相关内容,还有问题?进入【在线咨询】为你答疑!想与专业的报名指导老师开展一对一交流,进入【云南专升本填报指导】,帮助考生攻克基础知识薄弱、攻坚重点难点,得到专属于自己的解答。敬请关注!

云南专升本声明
(一)由于考试政策等各方面情况的不断调整与变化,本网站所提供的考试信息仅供参考,请以权威部门公布的正式信息为准。
(二)本网站在文章内容来源出处标注为其他平台的稿件均为转载稿,免费转载出于非商业性学习目的,版权归原作者所有。如您对内容、版权等问题存在异议请于我们联系,我们会及时处理。
文章来源于网络,如有侵权,请联系删除

新手指南
报名条件
报名时间
疑问解答
成考咨询
自考咨询



